Repair & Schematics
Game Gear
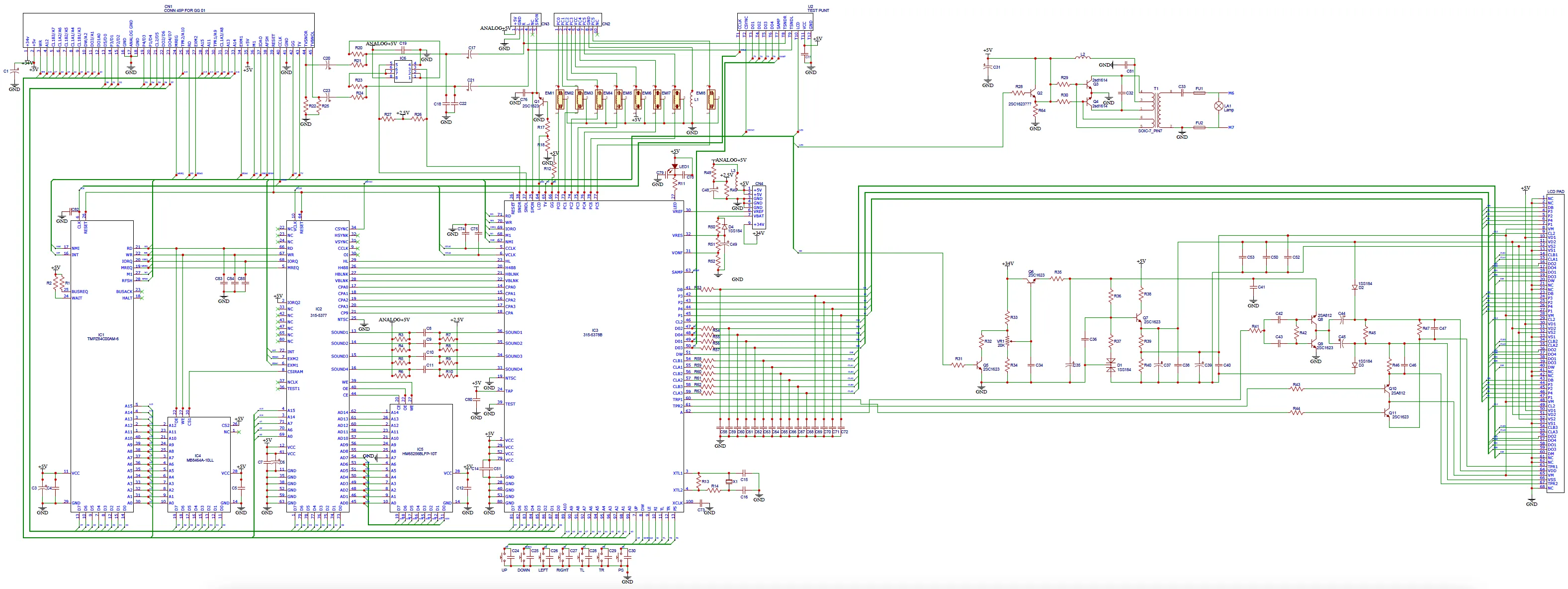
Schematics (Game Gear)
3 min
find attached all currently available schematics for the game gear credits for this redrawn va1 to https //github com/baldengineer/bit preserve/tree/main/sega/game%20gear https //github com/baldengineer/bit preserve/tree/main/sega/game%20gear a good resource for the 2 asic and the board view with schematics is here sega game gear 837 7996 easyeda https //easyeda com/maarten040476 3348/sega game gear 837 7996 i plan to open source and reverse the original game gear boards similar to this in the near future as this one has some small errors and inconsistencies but overall is the best currently available resource for the game gear schematic credits to the redrawn 1 asic to https //syf nl/ https //syf nl/