K
đ
RetroSix Wiki
đĄ
Learn Electronics
BGA Reballing & Reflow
Logic Chip Families
Byte Swapping (BIOS Files)
Digital Logic Levels
CXA2075 Upgrade (CXA1145)
Mic / Line Audio Levels
đē
Video Standards
đ ī¸
Repair & Schematics
CleanComp Setup
CleanRGB Setup
Power Supply Details
Zilog Z80 CPU
IC Manufacturer Logos
LCD Ribbon Repair
Amiga (Various)
Amiga 500
Amiga 600
Amiga 1200
Amiga CD32
Apple Macintosh SE/30
Atari 2600
Atari 7800
Atari Jaguar
Atari Lynx
Atari Lynx II
BBC Micro
Commodore 16
Commodore 64
Commodore VIC-20
Dreamcast
Game Boy
Game Boy Pocket
Game Boy Color
Game Boy Advance
Game Boy Advance SP
Game Gear (VA4/VA5)
Game Gear
GameCube
Laptops
Mattel Intellivision
NES
Neo Geo AES
Neo Geo MVS
Neo Geo MVS MV6
Neo Geo CDZ
Nintendo Game & Watch
Nintendo Game & Watch New
Nintendo Switch
Panasonic 3DO
Panasonic Q
PC Engine LT
PC Engine
PC Engine Duo
PC Engine Duo-R
PC Engine GT
PlayStation 1
PlayStation 2
PlayStation 3
PlayStation 4
Playstation 5
PS Vita
SNES
Sega Master System
Sega Master System 2
Sega Mega CD
Sega Mega CD 2
Sega Mega Drive
Sega Mega Drive 2
Sega Mega-Tech Arcade
Sega Multi Mega
Sega NAOMI 2
Sega Saturn
Vectrex
Virtual Boy
Wondermega
Xbox Original
Xbox 360
Xbox One
Xbox One S
Xbox One X
Xbox Series S
Xbox Series X
ZX Spectrum 16/48k
ZX Spectrum 128
đšī¸
Game Development
đĻ
RetroSix Product Info
đ
Design Your Own
đ ī¸
Send In Repair Service
đ¯
Prestige Shells & Consoles
đ
CleanJuice Battery Upgrade
đ
CleanAmp Audio Amplifier
đŦ
Ordering & Shipping
Docs powered by
Â
Archbee
Repair & Schematics
Commodore 16
Schematics (Commodore 16)
4 min
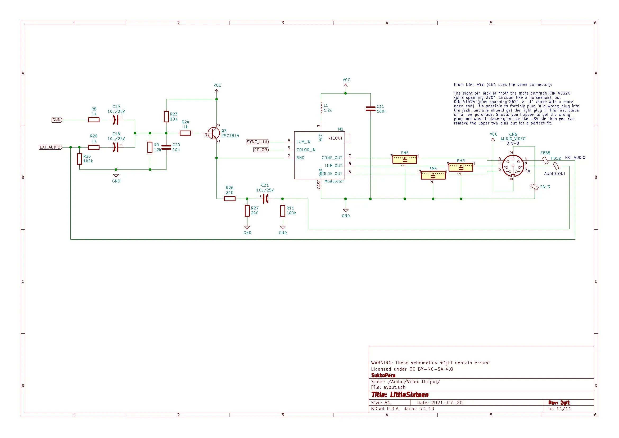
find below many schematics of the commodore 16 there are many variations of the console so the schematics may not be accurate to your specific version
PREVIOUS
Single Beep _ Cursor (BBC Micro)
NEXT
Power Circuit (Commodore 16)
Docs powered by
Â
Archbee
Docs powered by
Â
Archbee